skip to content
Sumit Kumar

DBMS Mid Term Project

/ 1 min read

Gram Panchayat Management System - Group Project

(Have a demo at gram-panchayat.sumitk.me)

So for our Database Management Systems Laboratory Mid Term Project, we had to make a small group Project. A Gram Panchayat System.

Project is what came out of that effort.

About project

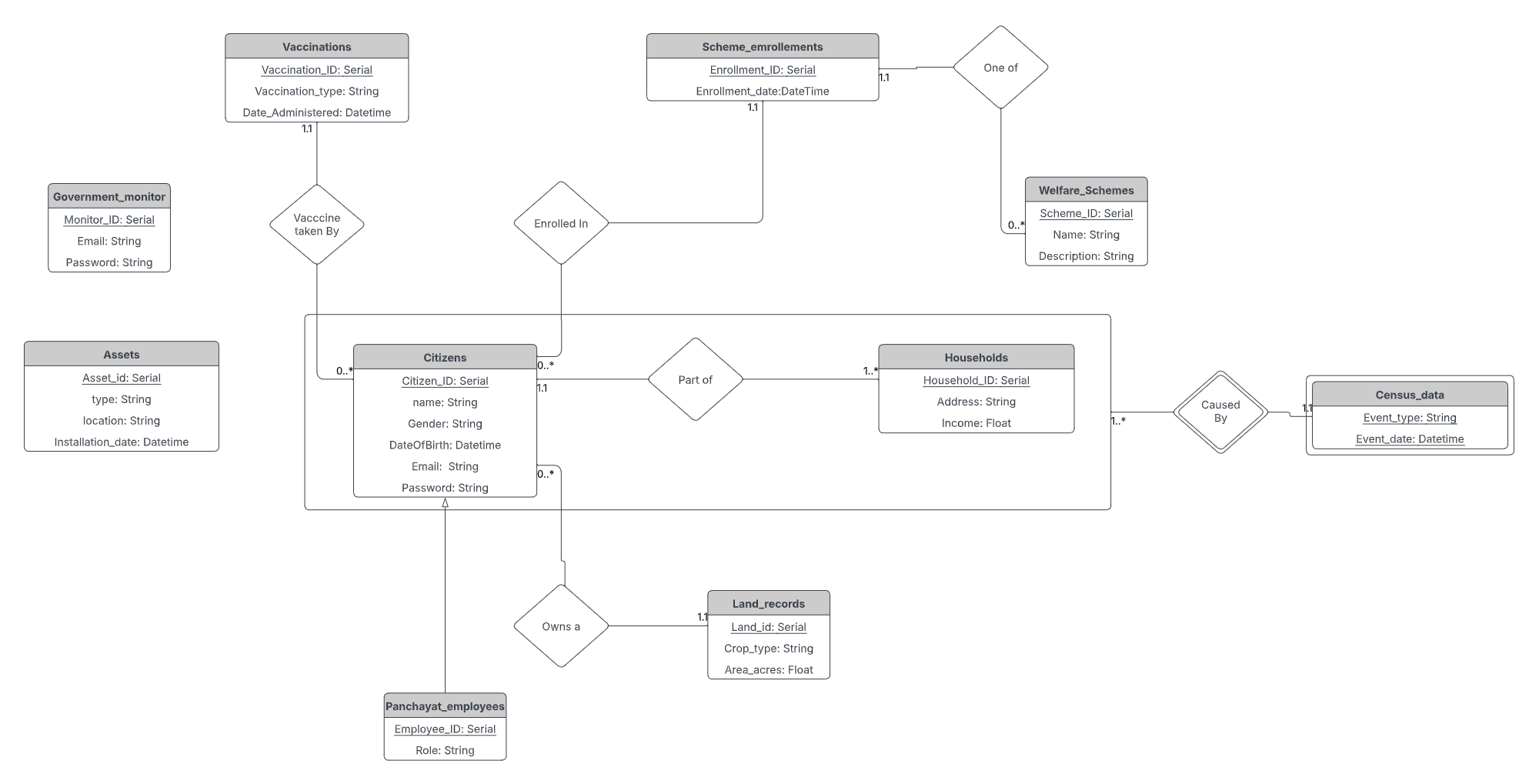
It is a multi-user web app to manage the functioning of a Gram Panchayat, with session-based authentication and facility to view and edit various entities, getting detailed reports of various resources.

Was a group project and I was so fed up writing full-stack implementation that our group completed the whole project in 5-6 hours.

This project mostly needed the submission of reports which contains the ER Diagram of the Database.

Demo

Here’s a screen shot.

Why was I not interested in beautifying it… ?

The Teaching Assitant who checks the project has no interest in doing that and favours people who he knows.